重磅!2020年初级会计考试大纲正式公布!新增重难点包括这些…

2019-10-28 11:01 来源:会计网

小会不得不感叹一句,今年的初级效率神速,不但报名公告快,连考试大纲都提前出来啦~

初级会计实务

变化:
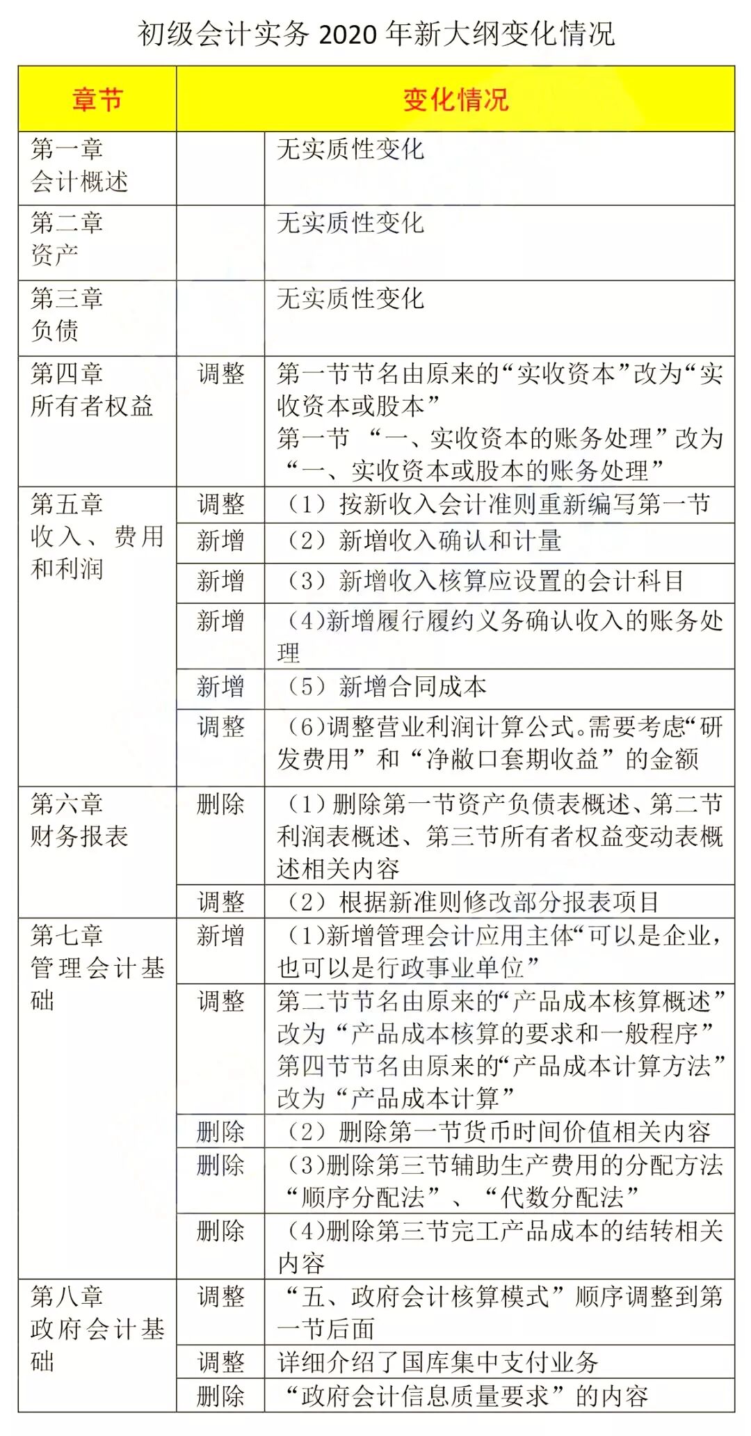
第四章第一节:变动为实收资本或股本
第七章第二节:也有相应变动

初级经济法基础

变化:
第七章第一节:增加了税收征收管理法

新旧大纲变化

官方教材价格也定了!

根据各地区初级会计报名简章,多地2020年提出考试实行报名承诺制:

云南:我省会计资格考试网上报名实行承诺制度,报考人员通过网上报名流程,视同对报名条件作出承诺,考生因报名时的条件不符合或提供不真实信息,所造成不能发证的后果由考生自负。

安徽:我省会计资格考试网上报名实行承诺制度,考生通过网上报名流程,视同对报名条件作出承诺,因报名时的条件不符合或提供不真实信息,所造成不能发证后果由考生自负。

宁夏:网上报名实行承诺制度,报考人员应严格按照条件报名,对个人基本情况和照片等信息的真实性和完整性负责。

江苏:参加我省2020年度初级资格考试的人员,视同承诺符合报名条件,报名成功后直接参加考试,不需要接受考前现场资格审查;考试合格后,于当年年底前根据各地财政局网站通知,凭相关证件到指定地点领取初级资格证书。

报名承诺制是什么?

1、什么是专业技术人员资格考试报名证明事项告知承诺制?

专业技术人员资格考试报名证明事项告知承诺制是指:报考人员报名参加相关专业技术人员资格考试时,考试组织机构将规定的报考人员的证明义务、证明内容和报考条件一次性告知报考人员。报考人员承诺本人已经知晓规定的证明义务和证明内容,已经符合告知的报考条件,报考时所填报的信息真实、准确、完整、有效,并愿意承担虚假承诺的责任。

报考人员无需携带学历证明、从事相关专业工作年限证明等证明材料到现场进行资格审核。资格审核部门(机构)对报考人员填报的信息进行核验和核查,并依据其作出的承诺为其办理报考相关事项。考试组织机构加强事中事后监管,对虚假承诺行为和违纪违规行为作出处理。

2、考试组织机构会告知哪些内容?

包括报考人员按规定应履行的证明义务、证明内容、报考条件、承诺的方式、虚假承诺的责任,以及其他有关注意事项。

3、报考人员需要承诺哪些事项?

包括报考人员已经知晓规定的证明义务、证明内容和报考条件等告知事项,已经符合告知的报考条件和要求,填报的信息真实、准确、完整、有效,愿意承担虚假承诺的责任,以及承诺意思表示真实等。

4、不适用告知承诺制的报考人员如何报名?

被记入专业技术人员资格考试诚信档案库且在记录期内的应试人员不适用告知承诺制报考。上述人员在网上报名系统填写报考信息时,将收到本次报名审核不适用告知承诺制的提示,需按照报名地资格审核部门(机构)的规定办理报名相关事项。

5、实行告知承诺制后,首次报考人员用户注册有什么变化?

实行告知承诺制后,首次报考人员应在报名前完成用户注册,网上报名系统将对身份信息、学历学位信息进行在线核验。报考人员提交注册信息24小时后可登录网上报名系统报名,如有未完成核验的项目,选择考试报名时会有相应的提示信息,须待核验完成后方可报名。建议报考人员在报名前预留充足时间、提前完成用户注册。

6、已注册的报考人员还需要重新注册吗?

实行告知承诺制后,己注册的报考人员不需重新注册,报考前应提前登录网上报名系统,补充完善相关信息,网上报名系统将对身份信息、学历学位信息进行在线核验,报考人员提交补充信息24小时后可登录网上报名系统报名,如有未完成核验的项目,选择考试报名时会有相应的提示信息,须待核验完成后方可报名。

7、身份信息或学历学位信息在线核验不通过会影响报名吗?
身份信息或学历学位信息在线核验不通过不会影响报名,在线核验完成后即可报名。但是,核验不通过的报考人员须按报名地资格审核部门(机构)的规定办理报考相关事项。

8、用户注册的具体步骤是什么?

(1)报考人员点击“注册”按钮后,进入报名协议界面,报考人员应认真阅读并确认接受报名协议。

(2)报考人员阅读注册须知后点击“下一步”按钮,进入注册信息录入界面,报考人员按照右侧显示录入说明进行数据录入,完成后输入验证码,点击“提交”按钮,再次输入考生身份、学历、学位信息,验证无误后完成注册信息录入。

(3)网上报名系统对报考人员填写的身份信息、2002年至今大专以上(含大专)的学历信息、2008年9月至今的学位信息进行在线核验,核验完成后方可继续报名。

9、注册成功后怎么上传照片?

报考人员完成注册后须重新登录网上报名系统,按照系统提示上传报考人员照片,在上传照片前,须在中国人事考试网或当地人事考试网站下载照片审核处理工具,对报名所需照片进行审核处理,通过审核处理后保存照片文件,将该照片文件上传即可。上传照片要求:近期彩色标准1寸,半身免冠正面证件照(尺寸25mm*35mm,像素295px*413px),照片底色背景为白色,JPG或JPEG格式,确保照片清晰。

10、哪些报考人员需要进行人工核查?

(1)不适用告知承诺制的报考人员。

(2)具有中专以下学历或2002年及以前大专以上(含大专)学历的报考人员;2008年9月以前取得学位的报考人员。
(3)身份、学历学位信息未通过在线核验的报考人员。
(4)其他身份证件类型、境外学历学位等无法在线核验的报考人员。
(5)其他报考条件不能通过在线核验的报考人员。

11、实行告知承诺制后,考试组织机构会采取哪些监管措施?

(1)通过全国一体化在线政务服务平台、国家数据共享交换平台、政府部门内部核查和部门间行政协助等方式对报考人员填报的身份、学历学位、所学专业等信息进行核验。

(2)对于在线无法核验以及核验不通过的报考人员,资格审核部门(机构)须进行人工核查,可以要求报考人员提交必要的证明材料,但应优化工作程序、加强业务协同,方便报考人员。

(3)建立和畅通监督举报渠道,全程接受社会监督。对成绩合格、拟取得资格证书人员,采取一定方式进行复核,并由考试行业主管部门和人事考试机构在门户网站上进行公示。凡是有举报的,必须及时认真核实。

(4)对虚假承诺行为,一经发现,及时依规处理,并通过门户网站向社会公开。

12、被发现虚假承诺会受到什么处理?

(1)报考人员不符合报考条件的,或者未按照资格审核部门(机构)要求办理报考相关事项的,按考试报名无效或者考试成绩无效处理。报考人员确认报名后,已缴费用不予退还。

(2)应试人员有故意隐瞒真实情况、提供虚假承诺或者以其他不正当手段取得相应资格证书或者成绩证明等严重违纪违规行为的,按照《专业技术人员资格考试违纪违规行为处理规定》(人力资源和社会保障部令第31号)处理,记入专业技术人员资格考试诚信档案库。涉嫌犯罪的,移送司法机关处理。

(3)建立失信应试人员黑名单制度,加大失信联合惩戒力度,加强跨部门联动响应,完善“一处失信、处处受限”的联合惩戒机制,将被记入专业技术人员资格考试诚信档案库的失信应试人员纳入全国信用信息共享平台,实施联合惩戒。失信应试人员信息视情况向社会公布,并通知当事人所在单位。

13、老考生不符合报考条件的情况如何处理?

档案库存在合格成绩的应试人员(老考生)经在线核验或者人工核查后,如不符合报考条件的,按考试报名无效处理;如因年限问题不符合报考条件的,不符合报考年度之前的合格科目按成绩无效处理。

距2020年初级报名不到10天了,大家要根据自身情况选择报名与否,并开始做复习规划了哦~

来源:财政部官网、人力资源和社会保障部、人事考试中心网、会计帮官微;财税职场整理发布
考试核心资料包,点这领取>>
文章版权会计网kuaiji.com所有,未经许可不得转载。
编辑推荐
全站精华
133 1191 2314
立即咨询
今 日 网 站 访 问 用 户 数
资料中心
今日领取时间仅剩
2 3
:
5 3
:
1 0
领取CFA试听课程
自动输入历史信息
立即预约
最新参与客户
题库火热使用中
1180人在线刷题中
精选问答
没有高中毕业证能报考初级会计吗
展开
没有高中毕业证,如果有高中同等学历(中专、职高和技校)或高中以上学历毕业证,可以报考初级会计。如果都没有,就不能报考。
如何网上报考会计初级证
展开
网上报考会计初级证的流程:1、登录全国会计资格评价网,点击考试报名;2、认真阅读报名须知;3、了解报名照片要求;4、选择报名地点;5、填写报考信息,并上传照片;6、报名成功,生成注册号;7、完成缴费。
初级会计考试可以在异地考吗
展开
初级会计考试可以在异地考,但必须严格按照属地报名原则,即在职在岗人员在其工作单位所在地报名,在校学生在其学籍所在地报名,其他人员在其户籍所在地或居住地报名。
获得了1v1专业解答
立即咨询
会计网App
大小:147.93MB
立即下载
已获得11324345名会计学员认可