注册会计师含金量较高,体现在:社会认可度高,国家支持;各地福利政策倾向CPA人才;市场缺口大等方面。尽管CPA报名人数逐年攀升,但考试通过率维持低位,市场缺口仍超30万。具体跟着会计网一起了解下。

一、注册会计师含金量到底有多高?
1、证书免考率高,社会认可度高
CPA是国内唯一拥有审计签字权的资格证书,是含金量非常高的一本财会证书,同时持有CPA证书还享有其他财会证书的部分科目的单方免考权。

2、国家支持,各地福利政策倾向CPA人才
最近几年,不管是国家层面还是地方层面,都出台了很多鼓励考下CPA证书的政策,人民日报发布高含金量高执业资格证书中,CPA位列财经证书榜首、上海率先发布《十三五人才发展规划》,将CPA列入紧缺人才开发目录,这都足见CPA证书的地位!

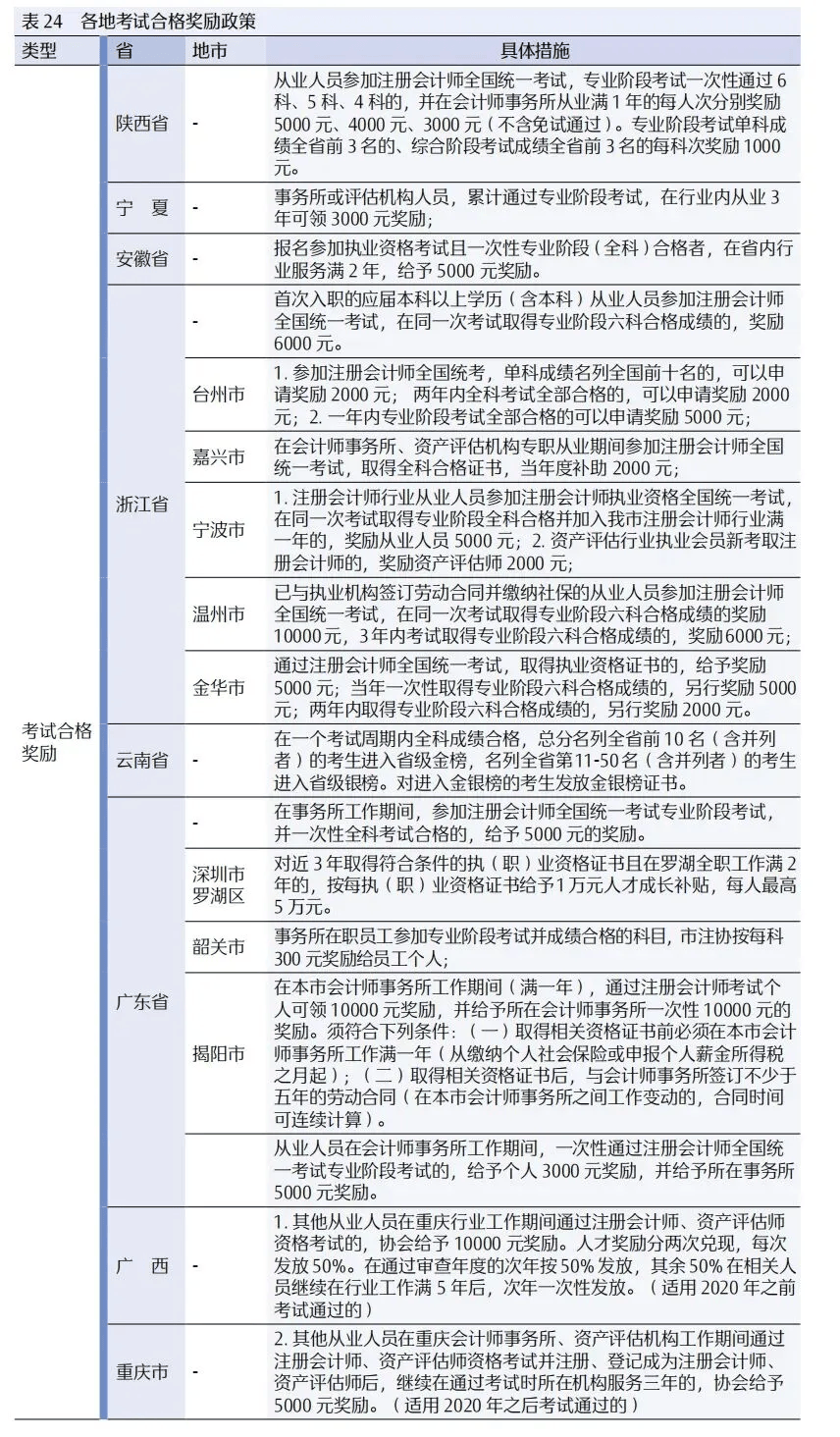
截至目前,很多地方政府均已出台CPA的优惠政策,送钱、送房、送户口成为这些地方吸引CPA人才的手段,我选取部分政策给大家展示,如果你想要查询所在地方是否有相关政策,可以到当地政府官网上查询。
3、市场缺口大
国家和地方重视CPA人才,本质上是因为市场上缺乏高端的财会人才。伴随经济高速发展,上市企业数量井喷式增长,拥有系统财务管理知识的CPA人才成为行业需求的高点。截至2024年12月31日,全国共有注册会计师105007人,非执业会员284556人;持证人数约为38.88万人。
截至2025年,全国会计从业人员基数约2000万,而CPA持证者仅38.88万左右,占比不到2%。其中,执业注册会计师10.5万人,非执业会员超28万人。尽管CPA报名人数逐年攀升,但考试通过率维持低位(专业阶段单科25%),市场缺口仍超30万,尤其在金融、上市公司等领域,CPA人才占比不足10%,稀缺性持续凸显。

来源:中国注册会计师俱乐部
CPA以严谨的逻辑结构、完备的知识体系,将赋予你强大的财务、金融专业知识和业务技能,成为财务、金融领域精英人才。因此,各个行业对CPA人才都是急需的。
一般来说,看一个职业是否紧缺,我们看看招聘公告就知道了!企业中高层财务人员招聘,注册会计师优先;国有大中型企业,上市公司财务主管以上职位招聘,注册会计师优先;外资企业财务主管以上职位招聘,注册会计师优先;公务员招考——审计署、证监会、监会等机构部分岗位,注册会计师资格为必须条件。
二、注册会计师就业方向有哪些?
会计师事务所
在这里,CPA持证人能够充分发挥专业技能,参与各类企业的审计工作。无论是大型上市公司的年度审计,还是中小企业的专项审计,都能锻炼出严谨的审计思维和丰富的实践经验。随着经验的积累,还能晋升为项目经理,负责整个审计团队的工作。
金融行业
金融行业对CPA人才也求贤若渴。在银行,可从事信贷审批、风险管理等岗位,运用专业的财务知识评估企业和个人的信用状况,有效把控金融风险。证券行业中,CPA持证人能参与企业上市辅导、并购重组等业务,为企业的资本运作提供专业支持。保险领域同样需要他们在产品设计和精算方面发挥重要作用。
大型企业
再者,企业内部的财务管理岗位也是不错的方向。在大型企业,负责财务分析、预算编制、成本控制等工作,为企业的战略决策提供有力的财务依据。还能参与企业的内部审计,监督财务流程的合规性,防范财务风险。
政府和事业单位
政府机关和事业单位也需要CPA专业人才,参与财政预算、财务审计等工作,为公共财政的合理运用保驾护航。
总之,考过CPA后,就业道路宽广,选择多样,无论是追求专业深度还是职业广度,都有充分的发展空间。
三、注册会计师好处有哪些?
1、就业方向广泛
可以进入四大,八大以及内资事务所从事审计、验资、资产评估等专业工作.
能够在各类财会行业、大中型企业中担任财务经理、财务总监等高级财务管理职位。
金融机构如银.行、证券等也青睐CPA持证人,可从事投.资分析、风险管理等岗位。
2、钱景可观
由于注册会计师的专业性和稀缺性,其薪资水平通常较高。四大会计师事务所的年薪一般在30-40w左右,内资会计事务所一般在25-35w,外资投资银行甚至能达到40-80w。随着工作经验和工作年限的积累,以及职位的提升,薪资也会逐渐增长。
3、专业知识提升
CPA考试涉及财务领域的各个方面,这些知识不仅在工作中实用,还能帮助个人更好地进行投资理财等个人财务规划.
在备考过程中,考生需要不断思考和分析各种财务问题,从而培养出严谨的专业思维和较强的问题解决能力。这种能力在工作中可帮助你更高效地处理复杂的财务事务,为企业提供有价值的决策建议。
4、含金量高
注册会计师是国内财务领域含金量可以说是蕞高的专业资格证书之一,享有很高的声誉!
说明:因考试政策、内容不断变化与调整,会计网注册会计师考试频道提供的以上信息仅供参考,如有异议,请考生以权威部门公布的内容为准。